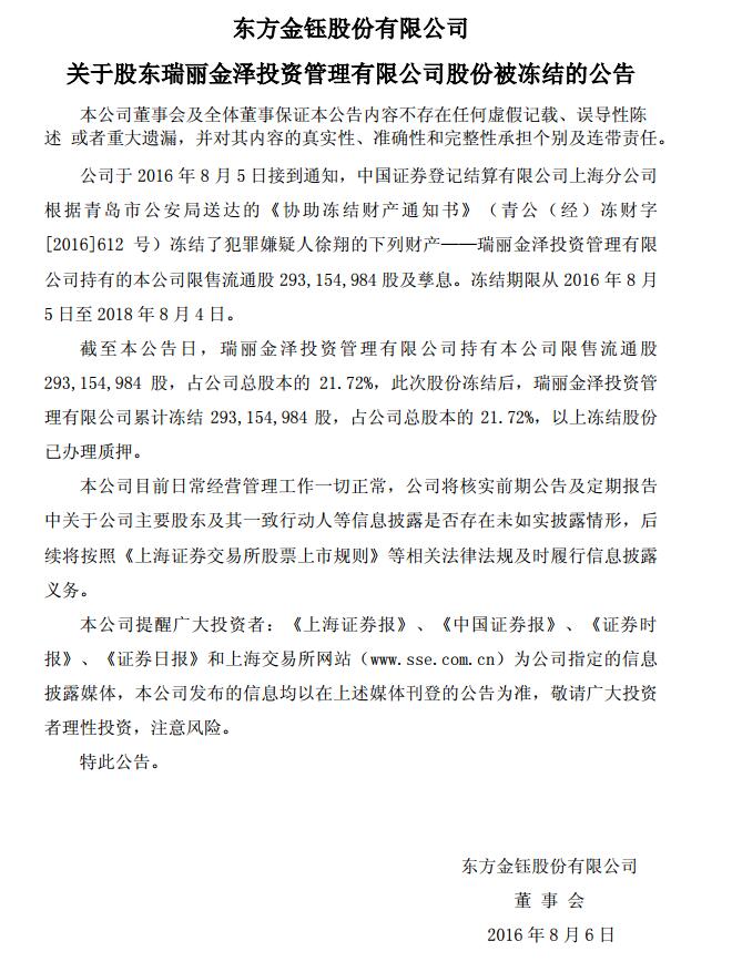
东方金钰8月5日盘后发布公告称,公司股东瑞丽金泽投资管理有限公司持有的公司限售流通股293,154,984股及孳息被冻结。冻结期限从2016年8月5日至2018年8月4日。
公告透露,此部分冻结股份为犯罪嫌疑人徐翔的财产。
截至公告日,瑞丽金泽投资管理有限公司持有本公司限售流通股293,154,984股,占公司总股本的21.72%,此次股份冻结后,瑞丽金泽投资管理有限公司累计冻结293,154,984股,占公司总股本的21.72%,以上冻结股份已办理质押。

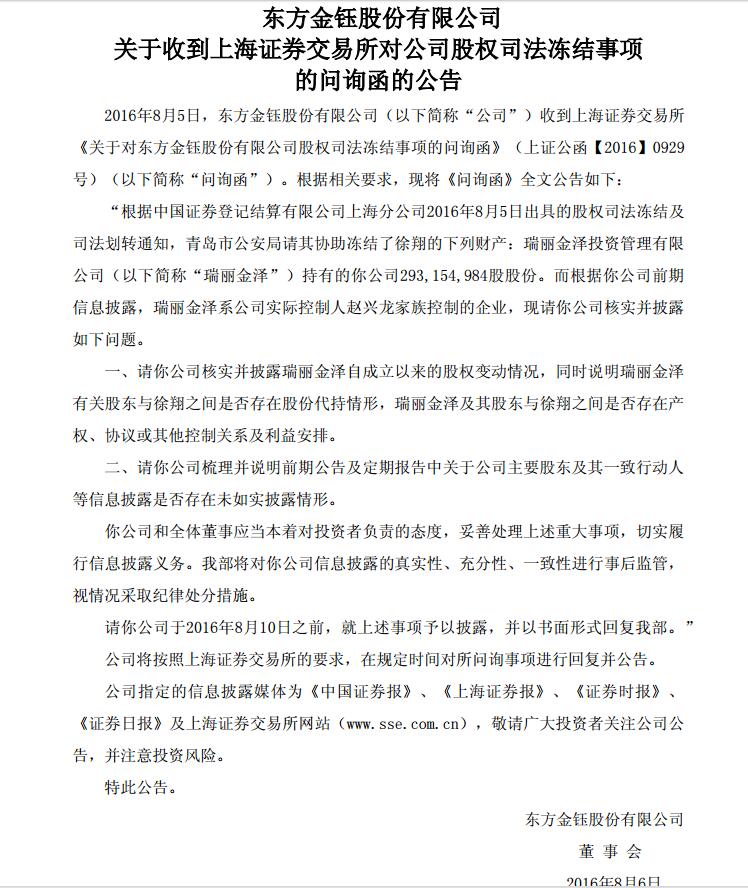
随后,东方金钰发布《关于收到上海证券交易所对公司股权司法冻结事项的问询函的公告 》,公告称,对于中证登上海分公司冻结了公司约2.9亿股股份,上交所向东方金钰(600086)下发问询函:① 希望公司核实并披露瑞丽金泽自成立以来的股权变动情况,同时说明瑞丽金泽有关股东与徐翔之间是否存在股份代持情形,瑞丽金泽及其股东与徐翔之间是否存在产权、协议或其他控制关系及利益安排。② 请公司梳理并说明前期公告及定期报告中关于公司主要股东及其一致行动人等信息披露是否存在未如实披露情形。
