如无意外,3个月之后,新三板创新层将迎来首次大洗牌。
甚至,会血流成河!
据说富姐的研究,目前至少有接近600家创新层公司面临被移层的问题。其中,以合格投资者人数不够最为严重。
也就是随着4月30日大限的临近,至少有一半的创新层公司老板慢慢会睡不着觉了。
很多人会说,分层至今,红利未出一个,创新层公司负担却不小,没啥可保的。
其实,这种意气之言万万不可说。
毕竟,如果硬性的财务指标没问题,找多几个合格投资者还是有办法的,况且就目前来看,代价也并不是很大。
有句鸡汤咋说来着:有条件要上、没有条件创造条件也要上!
“超六成创新层企业面临被移层风险”
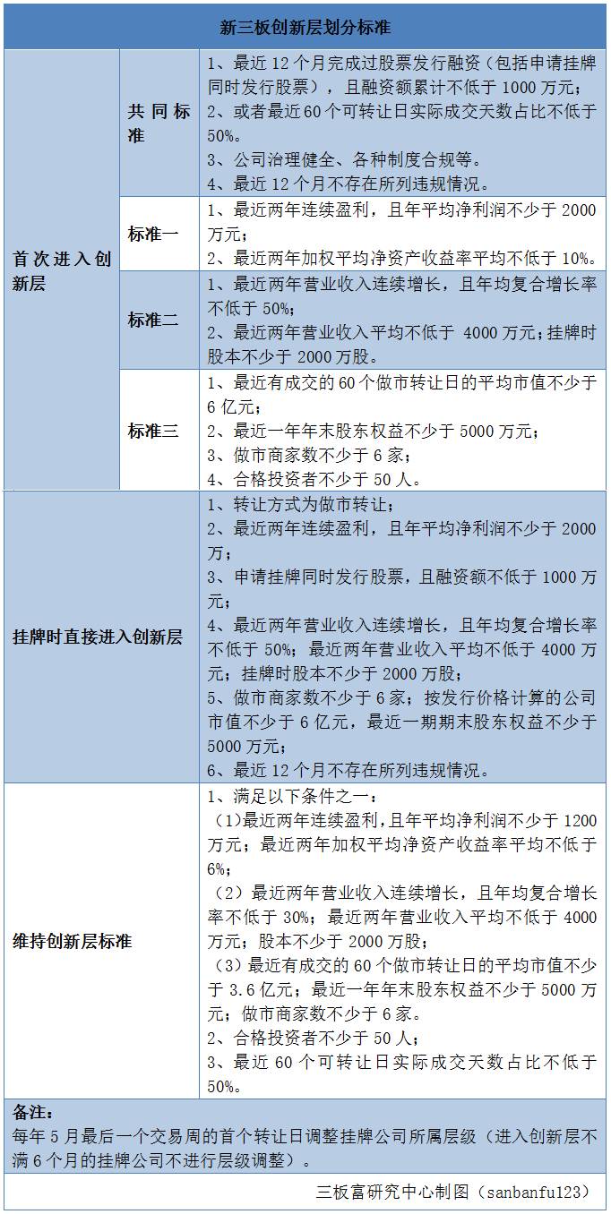
分层最终定稿内容中,分层三个标准归根到底无疑为:
1、业绩尖子
2、流动性先锋。
其中,标准一门槛为净利润+净资产收益率、标准二为营业收入+复合增长率+总股本、标准三为市值+股东权益+做市商家数+合格投资者人数。
站在当下这个时点看,对于九千家基础层挂牌公司来说,不管有没有条件都必须冲刺一番的。
其中,最容易“创造条件”的就是主要考查流动性的标准三,其次是标准二的营业收入和总股本(当然,挂牌时总股本不足2000万股,就无法通过标准二的考核)。
实际上就是在重新上演去年八千多家老前辈们的“抢层戏码”,在此不多赘述。
大家更加关心的是,951家好不容易上了创新层的挂牌公司,哪些尖子生可高枕无忧、哪些需要努力“保层”、哪些又将回天乏术?
股转的分层文件指出,创新层公司想继续留下,除了必须继续满足之前的三个标准其中之一外,还必须同时满足两个共同标准:合格投资者不少于50人、最近60个转让日实际成交天数占比不低于50%。

哪些企业有危险?我们先来看三组数据:
1、鉴于年报披露工作仍在渐次展开中,在此先不对创新层公司的财报做预测和统计。
当然了,就这一点,有“热心人”已经做出了统计:若以中报作为年报数据预测依据,将有超过400家企业不符合维持创新层标准;、
2、两个共同标准之一的股东人数:截至2月6日,有427家创新层公司的股东户数不足50名(如果剔除掉某些大股东并非合格投资者,这个数据将更多);
3、两个共同标准之二的交易天数:截至2月6日,497家公司最近60个交易日的实际成交天数低于50%。
可能你要问,后面两个数据哪来的?
富姐在这负责任地说,绝对不是瞎掰,是根据东财choice数据统计而来。你要说不对吧,那找东财去。
如果剔除掉重复计算,将有至少589家创新层公司不满足这两个共同标准,占比高达62%。
也就是说,至少超过六成的创新层公司将面临“移层”的风险,这个数据绝对让人瞠目结舌。
“新三板保层大战将轮番上演”
富姐在上面说了,由于多数公司年报尚未公布,也无法预测,所以我们暂且不谈,这是其一。
其二是,你也别想着在财务数据这玩意上打主意,要不得,该咋地还是咋地。
因此,在涉及具体的保层措施上,能想办法的就是共同标准的合格投资人数和交易天数,其中最为关键的是合格投资者人数。
为什么这么说,原因你懂的(不懂的可以私聊富姐)。
这里面就有谈及一个核心问题,由于新三板较高的投资者准入门槛,造成了合格投资者的增长速度与挂牌公司的增长速度两个数据不在一个体量内的矛盾一直存在。
至于差距到底有多大,可能会惊掉你的下巴:
1、东财choice统计数据显示,加上超过万家挂牌公司的董监高,新三板总股东户数合计不过35万。这个数据在2015年年底是26.5万,一年时间同比增长了34%。
2、除却老股东、董监高、挂牌公司做股权激励的持股员工、高级管理人员,2015年底业内人士预计新三板合格投资者的数量仅5万人左右。如若按照上述总股东户数增长速度算,如今的新三板合格投资者数量也不超过7万人。
3、经常在二级市场上交易的合格投资者有多少呢?业内公认的说法是5000到1万之间。
去年富姐曾写过一篇文章——《新三板恐怖真相:真实投资者仅五万 每家企业分6个!》(有兴趣的可以点进去看看)。新三板挂牌公司与合格投资者之间僧多肉少的局面可见一斑。
可以预见的是,接下来两个月的新三板好戏中,“冲层”、“保层”大战将轮番上演,抢筹合格投资者的暗战也将即刻上演。
那么,“保层”大战,该怎么保、怎么做?
“怎么保、怎么做?”
在新三板,引入合格投资者的传统途径无非这两个:二级市场买入、通过定向增发吸收新股东。如果再细点,又分如下几种:
1、定增
如果来得及,单次定增可以最多吸纳35个新股东,简单明了。
但是,发行股票审核周期较长,价格合理的话,少则一两月,多则一年半载不等,时间成本可不低。很多企业这个时候才想“补牢”,估计为时已晚。
2、增加做市商
一方面,做市商本身就是合格投资者,另一方面,增加做市商还是提高二级市场流动性的有效途径,吸引更多的合格投资者加入。
但在当下,做市与协议间孰优孰劣,实在不好说。毕竟,做市场也不是省油的灯。
3、大股东垫资开户
去年在冲层大战中,有些公司的大股东拿出了大把的真金白银让员工去开户,然后买入自家股票。
富姐相信,曾经、现在以及将来,仍有公司会这么说,至于好还是不好,富姐没法给出答案。
4、找中介机构
哪儿有商机,哪儿就有服务商,或者黄牛。在新三板这个市场,也不例外。
业内人士透露,具体的操作方式有:与合格投资者签订回购协议,同时承诺收益率,甚至有些服务机构打出按原价回购、并按每年年利率超10%支付利息的条件签订合约等等。
当然了,这些都只是浪花一朵朵,其他招也有。
看到这,我估计你想说,这真是一个疯狂的市场。
当然,投机的风险不可小觑。最后难保股转公司会在半路杀出,加强监管或直接修改分层相关文件内容。
例如去年证监会开展了一系列严查垫资开户账户;以及股转公司的分层最终稿将意见稿中的200人股东限制删去、将股本不少于2000万改为挂牌时的总股本不低于2000万,将最后进行高送转,从而刚好迈过2000万股本门槛的公司拒之门外。
如有其他更精妙的保层办法,欢迎与富姐爆料、交流。