再融资新规做出了哪些变动?
胡雨中国证券报·中证网
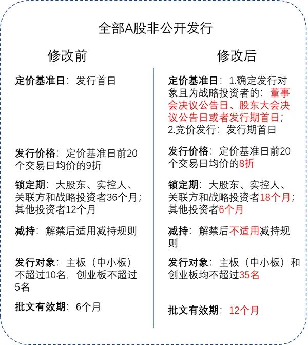
中证网讯(记者 胡雨)据中证协投资者之家2月21日消息,为深化金融供给侧结构性改革,进一步提高直接融资比重,增强金融服务实体经济的能力,提高上市公司质量,2020年2月14日证监会发布了《关于修改〈上市公司非公开发行股票实施细则〉的决定》,对《上市公司证券发行管理办法》、《创业板上市公司证券发行管理暂行办法》以及《上市公司非公开发行股票实施细则》(以下统称“再融资新规”)部分条款进行了修改,放宽了对主板(中小板)、创业板上市公司定向增发股票的监管要求。
证监会再融资新规落地后,截至2月17日,已有凯莱英、元力股份、隆盛科技等共计11家上市公司修订或新发再融资方案。
新旧再融资规定对比:


图片来源:中证协投资者之家



