返回首页

深交所投教新手村攻略:债券初印象(上)

深交所

  编者按:

  当前,我国交易所债券市场创新产品不断涌现,市场交投愈加活跃,对外开放程度稳步提升。为更好满足新入市及潜在投资者需求,帮助投资者做好债券投资“入门功课”,系统了解债券投资知识,深交所投教中心特别推出了《投资者入市手册(债券篇)》,并在此基础上精编为“债券入门300问”系列文章。本篇为第一篇,介绍债券基础知识,一起来看看吧。

  1.什么是债券?

  债券是一种有价证券,是社会各类经济主体为筹集资金而向债券投资者出具的、承诺定期支付利息并到期偿还本金的债权债务凭证。债券的发行主体可以是政府(或政府机构)、非金融企业、金融机构,还可以是国际组织。

  2.债券具有哪些特征?

  债券具有以下特征:

  偿还性:债券持有人按规定获得利息和收回本金,债券发行人按约定条件偿还本金并支付利息。

  流通性:在流通市场上,债券一般都可以自由转让。

  优先性:企业破产时,债券持有者享有优先于股票持有者的企业剩余资产分配权。

  收益性:债券的收益性表现在两个方面:一是债券可以获得固定的利息收入;二是可以通过在证券市场上的买卖交易,获得差价收入。

  3.投资债券的收益来源?

  投资债券的收益来源包括利息收入和资本利得两个部分。其中利息收入是根据债券发行时的票面利率计算的持有债券应得利息;资本利得是债券买入价与卖出价或买入价与到期偿还额之间的差额,当卖出价或偿还额大于买入价时,为资本收益,当卖出价或偿还额小于买入价时,为资本损失。

  4.债券可分为哪些类型?

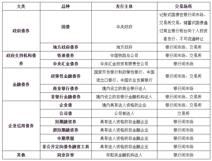
  (1)按发行主体划分

  (2)按付息方式划分

  零息债券:低于面值折价发行,到期按面值一次性偿还,期限在1年以上。

  贴现债券:低于面值折价发行,到期按面值一次性偿还,期限在1年以内。

  固定利率付息债券:发行时标明票面利率、付息频率、付息日期等要素,按照约定利率定期支付利息,到期日偿还最后一次利息和本金。

  浮动利率付息债券:以某一短期货币市场参考指标为债券基准利率并加上利差(发行主体可通过招标确定)作为票面利率,基准利率在待偿期内可能变化,但基本利差不变。

  利随本清债券:发行时标明票面利率,到期兑付日前不支付利息,全部利息累计至到期兑付日和本金一同偿付。

  (3)按币种划分

  人民币债券:以人民币计价的债券,包括境内机构发行的人民币债券和境外机构发行的熊猫债券,占中国债券市场的绝大部分。

  外币债券:以外币计价的债券。

  SDR债券:以特别提款权(SDR)计价的债券。

  (4)按流通方式划分

  可流通债券:可在银行间债券市场、交易所债券市场、商业银行柜台等市场中一个或多个市场交易流通的债券。

  不可流通债券:不可流通转让的债券,可提前兑取、质押贷款、非交易过户等。

  5.什么是利率债和信用债?

  利率债主要是指国债、地方政府债券、政策性金融债和央行票据等以政府信用为依托的主体发行的债券,利率债价格主要受实际利率的影响。

  信用债是指政府之外的主体发行的债券,具体包括企业债、公司债、短期融资券、中期票据、可转债等品种,信用债价格除受到实际利率影响外,还受发行主体信用状况的影响。

  6.债券有哪些基本要素?

  债券有以下基本要素:

  债券面值:债券的票面价格,并应注明币种。

  债务人与债权人:债券的发行人是债务人,为筹集所需资金,发行人按照法定程序发行债券,从而取得一定时期内资金的使用权,但同时又承担着偿付债券的义务,需要按时还本付息。债券的购买者(或称持有者)是债权人,在约定期限内转让资金的使用权,依法或按债券募集说明书规定取得利息和到期收回本金。

  债券的价格:债券是一种可以买卖的有价证券,是债券市场上的一种商品,债券的价格由面值、收益和供求关系共同决定。

  还本付息期限:债券发行人必须在规定的期限内偿还债券本金和利息,因此债券需约定还本付息期限。

  债券利率:债券利率是计算利息的依据。它一般是根据政府的相关法规确定,或根据资金市场供求状况确定。

  (免责声明:本文仅为投资者教育之目的而发布,不构成投资建议。投资者据此操作,风险自担。深圳证券交易所力求本文所涉信息准确可靠,但并不对其准确性、完整性和及时性做出任何保证,对因使用本文引发的损失不承担责任。)

中国证券报金牛投资者教育基地声明:凡中国证券报金牛投资者教育基地注明“来源:中国证券报·中证网”的所有作品,版权均属于中国证券报、中证网。中国证券报·中证网与作品作者联合声明,任何组织未经中国证券报、中证网以及作者书面授权不得转载、摘编或利用其它方式使用上述作品。凡本投教基地注明来源非中国证券报·中证网的作品,均转载自其它媒体,转载目的在于更好服务读者、传递信息之需,并不代表本投教基地赞同其观点,中国证券报金牛投资者教育基地亦不对其真实性负责,持异议者应与原出处单位主张权利。

视频中心Video