作者:
2017-07-30 16:17来源:东方财富网
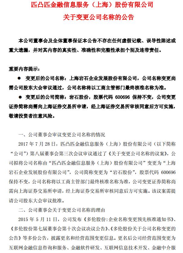
*ST匹凸(600696)30日晚公告,为了摆脱因不当更名对公司造成的不良影响,公司拟将名称由“匹凸匹金融信息服务(上海)股份有限公司”变更为“上海岩石企业发展股份有限公司”,简称变更为“岩石股份”。
公司表示,此前公司全称中使用了与热门概念“P2P”发音高度接近的“匹凸匹”字样,严重误导了投资者对公司价值的错误认知,引起公司股价异常波动,相关部门已经对公司的错误行为进行了行政处罚。
中证网声明:凡本网注明“来源:中国证券报·中证网”的所有作品,版权均属于中国证券报、中证网。中国证券报·中证网与作品作者联合声明,任何组织未经中国证券报、中证网以及作者书面授权不得转载、摘编或利用其它方式使用上述作品。凡本网注明来源非中国证券报·中证网的作品,均转载自其它媒体,转载目的在于更好服务读者、传递信息之需,并不代表本网赞同其观点,本网亦不对其真实性负责,持异议者应与原出处单位主张权利。
中国信达:市场化债转股落地金额...
杨建海:外资投资A股市场更依赖数据
王琛:策略革新是量化投资的重中之重
2016年度“金牛理财产品”颁奖典...
第二十一届(2017年度)中国资本...
中水集团远洋股份有限公司投资者...
中国证券报社版权所有,未经书面授权不得复制或建立镜像
经营许可证编号:京B2-20180749 京公网安备110102000060-1
Copyright 2001-2018 China Securities Journal. All Rights Reserved