识新势 得新质 新跃迁 新一届私募、海外基金金牛奖榜单揭晓

第十四届私募金牛奖颁奖典礼现场
9月27日,在中国证券报主办的“新势 新质 新跃迁”2023金牛资管高峰论坛上,第十四届私募金牛奖、第七届海外基金金牛奖两大金牛奖榜单公布。来自海内外70余家头部资管机构的逾300名投资人士,共同见证了资管行业本年度高光时刻。
多层次资本市场体系日益根深叶茂,私募投资基金业务活动被纳入法治化、规范化轨道进行监管;中国资本市场对外开放稳步推进,“走出去”“引进来”双向提速。中国证券报金牛奖旨在以客观、公正的标准,帮助投资者寻找能带来长期稳健回报的资管机构和投资经理,为资管行业健康发展提供“风向标”。
提供私募基金业健康发展“风向标”
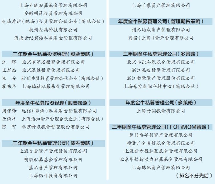
9月27日,由中国证券报主办、国信证券独家冠名的“国信证券杯·第十四届私募金牛奖评选”榜单揭晓,共15个奖项、57个获奖名额出炉。
随着9月1日起《私募投资基金监督管理条例》开始施行,私募基金业务活动被纳入法治化、规范化轨道进行监管,私募基金将发挥更大的作用、承担更艰巨的使命。一批优秀私募基金管理人穿越市场波动,发现企业价值,为投资者奉献了稳定的绝对收益。私募金牛奖评选,就是希望以客观、公正的标准,帮助投资者寻找能带来长期稳健回报的私募管理机构和投资经理,为私募基金业健康发展提供“风向标”。
最能体现金牛私募成色的,要数五年期股票策略的两个奖项。其中,“五年期金牛私募管理公司(股票策略)”奖项花落仁桥(北京)资产、上海睿郡资产、上海聚鸣投资、深圳市中欧瑞博投资、上海大朴资产、深圳望正资产6家私募机构,而“五年期金牛私募投资经理(股票策略)”奖项则被高毅资产的邓晓峰、远望角投资的曾实、复胜资产的陆航、睿扬投资的彭砚、红筹投资的邹奕、名禹资产的陈美风等8人摘得。
本届私募金牛奖推出“最佳人气金牛私募投资经理”“最佳人气金牛私募管理公司”网络票选活动。神农投资的陈宇、博孚利资产分别以高票获得“最佳人气金牛私募投资经理”“最佳人气金牛私募管理公司”称号。
助力中国资本市场 对外开放提速增效
同日,第七届海外基金金牛奖榜单发布,7只海外中国基金、6家海外私募管理公司和4位投资经理在市场的考验和同业的竞争中脱颖而出。
近年来,中国资本市场对外开放稳步推进,“走出去”“引进来”双向提速。外资准入逐渐放宽,互联互通机制不断扩容,境外投资者参与中国市场便利性进一步提升。资本市场国际化进程稳步推进,市场活力持续释放。同时,资本市场开放路径“进出并举”,境内金融机构加速增强海外投资能力,共享全球发展红利。
在第七届海外基金金牛奖评选中,华夏新视野中国A股基金、汇添富中港策略基金、安本基金–中国A股可持续股票基金3只海外中国基金荣获“三年期金牛海外中国股票基金”称号;广发国际资产管理有限公司、重阳国际资产管理有限公司2家海外私募荣获“三年期金牛海外私募管理公司(股票多头策略)”称号;上海保银资产管理有限公司的王强荣获“三年期金牛海外私募投资经理(股票多头策略)”称号。
定义价值,领航梦想。作为行业快速发展的见证者、亲历者和引领者,私募金牛奖、海外基金金牛奖自启动以来,始终秉持公开、公平、公正原则,不断完善评选标准,采用定量和定性指标相结合的方法,遴选出一批能为投资者带来长期稳健回报的专业资产管理人。金牛奖已成为引领中国基金行业健康发展的一面旗帜,也是中国资本市场最具公信力的权威奖项之一。






















