工信部公布2023年工业互联网试点示范项目名单
工信微报
关于公布2023年工业互联网试点示范项目名单的通知
工信厅信管函〔2024〕81号
各省、自治区、直辖市及计划单列市工业和信息化主管部门,各省、自治区、直辖市通信管理局,有关中央企业:
根据《工业和信息化部办公厅关于组织开展2023年工业互联网试点示范项目申报工作的通知》(工信厅信管函〔2023〕319号)要求,经企业自主申报、地方推荐、专家评审和网上公示,确定了 2023 年工业互联网试点示范项目名单,现予以公布。
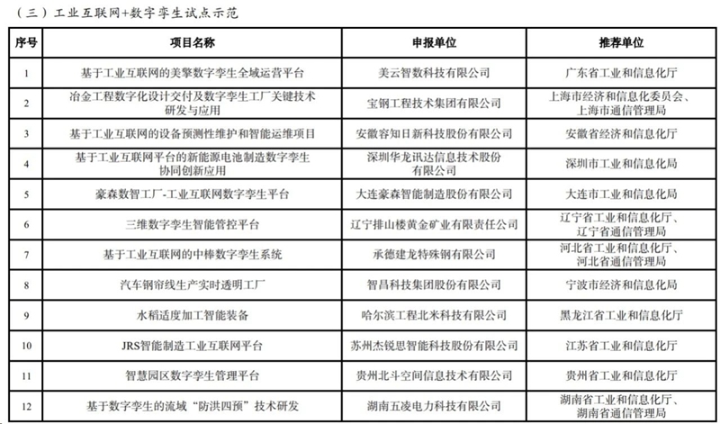
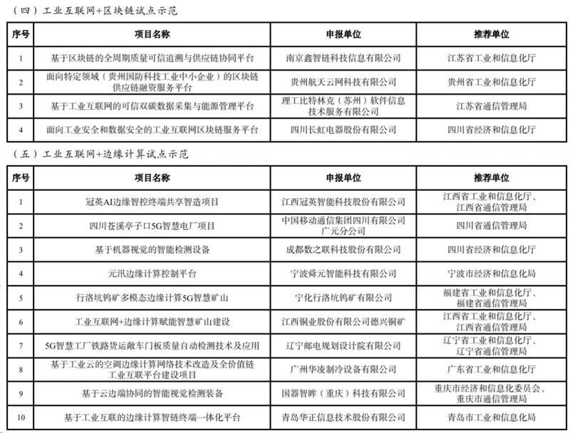
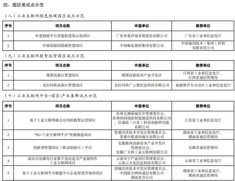
附件:2023年工业互联网试点示范项目名单
工业和信息化部办公厅
2024年3月13日





























