浙江台州:高层次人才在规定比例范围内,可全额享受住房公积金贷款
中证金牛座
3月27日,“台州发布”微信公众号发布消息称,浙江省台州市将对人才住房公积金贷款优惠政策优化升级。
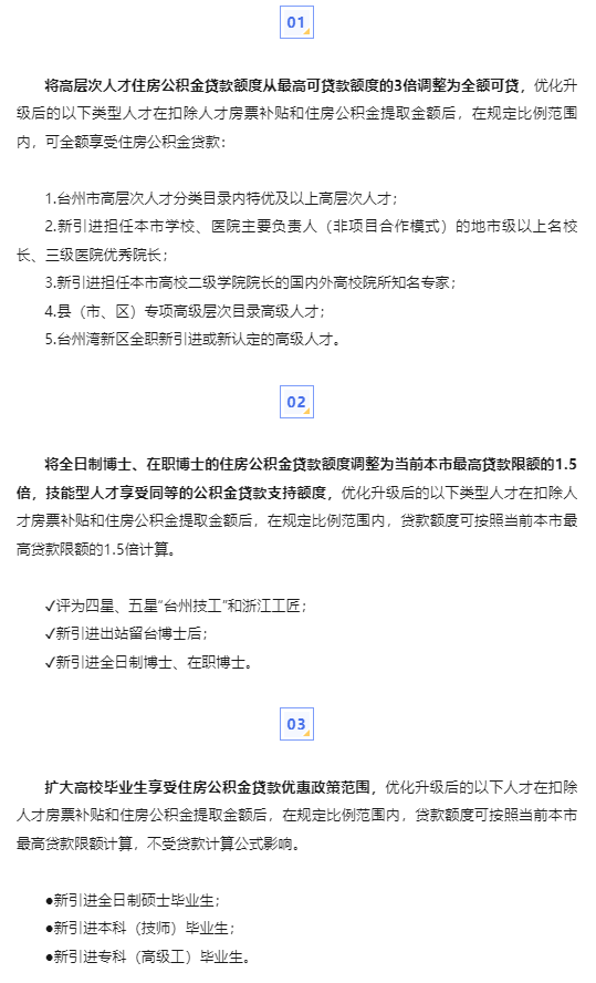
扩大台州市住房公积金人才贷款优惠政策适用范围。将技能型人才列入台州市住房公积金人才优惠政策适用范围,扩大高校毕业生享受住房公积金贷款优惠政策范围。
同时,加大对台州市人才的住房公积金贷款支持力度。高层次人才、技能型人才、高校毕业生符合住房公积金贷款申请条件,在台州购买首套商品住房,使用人才房票补贴支付购房款后,加大住房公积金贷款支持力度,优化升级后的贷款额度按照以下标准执行。

图片来源:“台州发布”微信公众号


















