南京国资改革引关注:概念股关注度走高
2014-08-19 13:27 | 评论 | 分享到:
作者:来源:人民网南京国资改革文件在央企改革试点方案公布后出台,自然吸引了各方关注。《新华日报》、《南京日报》等本地媒体着重报道,@蓝鲸财经记者工作平台、@猫财经等财经类微博给予关注,连《新京报》等媒体也跟进报道,南京本地的概念股更是舆情关注度直线走高。
“南京打响地方国资改革第一枪”
其实早在2014年4月开始,就有关于南京国资改革的消息陆续传出。4月中旬,当地媒体《南京晨报》曾做过报道,南京“新版”国资改革整体力度虽不及上海国资国企改革20条,但亮点依旧不少。在4月份下旬南京市市人大常委会集体听取和审议市政府关于国资监管和国企改革工作报告后,最终定调的加快第二轮国资国企改革的细节内容将披露。
5月8日,证券时报网的消息称,近期南京市即将出台国企改革14条。5月9日,《证券日报》对比资本市场的反应表示本地国资改革股或成新宠。
但就在舆论的一片期待中,有关南京国资改革的进展却停滞了。直到6月17日,《新华日报》的报道才公布了细节:从17日开始,南京市属40家国有全资、控(参)股企业将不再允许参加招投标,严禁承接任何政府项目。南京国有资本全面退出八大行业,计划明年6月底前全面完成市属国资的退出。南京要求国有资本必须退出的行业,包括设计、施工、监理、养护、环卫、园林、审图、咨询。
报道中“南京国资退出八大行业的正式文件尚未下发”也给舆论留有议论的空间。7月22日,中共南京市委十三届八次全体(扩大)会议上,正式文件终于露出“真面目”,促进民营经济和混合所有制经济“1+5”政策文件也成为了第二天舆论解读的重点。
除了之前所提及的领域外,传统工商业也和同之前披露的八个行业一起“上榜”。此外,文件规定,实行“非禁即入”和“负面清单”制度,允许民间资本进入法律法规未明确禁止准入的所有行业和领域。民资参与国企混合所有制改造,可以以货币、实物、知识产权、土地使用权等多种方式出资。

“南京国资改革”相关舆情关注度走势(单位:条)
据7月15日六家央企试点国资改革的消息发布不到一周时间,南京国资改革文件的出台让舆论沸腾,作为本地的党政机关报《南京日报》更是连日整版详解改革的具体措施。财经媒体人交流平台@蓝鲸财经记者工作平台、@经济参考报、@证券时报网等官微均以“南京打响地方国资改革第一枪”编发微博。当汇丰大中华区首席经济学家, 董事总经理@屈宏斌“期待”的同时,@猫财经则在旁“泼冷水”:雷声大,看后面雨点大不大。
这已经不是南京第一次因为国资改革站在舆论的风口浪尖。2013年,国资全面退出一般商品房开发的政策就让南京成为关注热点,虽然业内专家都看好这样的“退出”,但却也有声音表示“困难重重”。《中国证券报》就曾在政策出台后的3个月引述国企高管的观点表示:国资退出之前有大量工作要做,评估、洽谈、挂牌等程序,要在年底前按时完成退出,存在一定困难。
国资改革仍然在“摸着石头过河”。7月25日,人民网“金台观察”栏目提出,国资改革当中的意义依然在于,“摸着石头过河”,以局部带动更多国有企业主动改革,以为国资国企改革顶层设计提供实践依据。据《京华时报》报道,大同证券分析师付永翀认为,随着国资改革的不断深入,各地国资的改革路径逐步清晰。
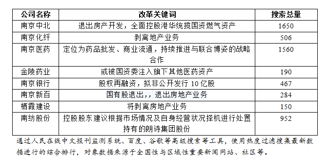
南京国资改革概念股舆情关注度
A股市场上,此次南京国资改革的涉及上市公司包括:南京中北、南京港、南京化纤、南京医药、南京高科、南京银行、金陵药业、南京新百、栖霞建设等。



















